近期,省政府印发《浙江省进一步推动消费品以旧换新行动方案》,提出鼓励旧房装修和厨卫局部改造。
消费者购买用于旧房装修、厨卫局部改造所需的饰面砖、地板、墙板、集成吊顶、套装门、整体柜、淋浴房、洁具等物品和材料的,按照上述品类购置价的20%给予补贴,每人每套房补贴金额最高不超过2万元。鼓励各地结合实际,合理增加补贴品类,补贴品类应优先向先进、绿色、低碳、环保产品倾斜,更好地满足居民装修改造需求。
各地可结合本地实际,合理采取其他补贴方式,补贴金额参照上述标准,补贴兑现流程等操作细则由各设区市自行确定。

近日,市建设局印发关于执行《浙江省旧房装修、厨卫改造使用材料物品购置补贴操作细则》的补充通知,具体一起来看↓
为规范执行省建设厅等4部门联合印发的《浙江省旧房装修、厨卫改造所用物品材料购置补贴操作细则》(浙建管发〔2024〕130号,以下简称《省操作细则》),切实促进和扩大旧房装修、厨卫改造消费规模,提升居民生活品质,结合我市实际,现将有关事项补充说明如下:
一、实施补贴的范围和执行期限
2022年1月1日前建成且产权归个人所有的旧房,在规定期间进行装修和厨卫改造、以及购置《省操作细则》所规定的材料物品,纳入实施补贴范围。房屋建成时间的认定,以竣工验收合格之日为准。如房屋性质为农房,由属地乡镇街道认定其建成时间。
旧房装修所购置的材料和物品,不包含电器设备、厨房灶具、智能家居洁具、可移动的柜体和家居用品。
非个人产权的房屋装修、厨卫改造不纳入补贴范围。
各地应当在中央和省级补贴资金的额度内,按照申请时序实施兑付补贴。执行期限为2024年8月22日至2024年12月31日,在2024年12月31日前必须完成补贴资金兑付。如中央和省级补贴资金额度提前用完,应及时发布政策结束公告。
二、补贴申领兑付流程
按照城镇居民房屋和农村居民房屋两类属性,根据本通知的规定,分别申请补贴:
(一)城镇房屋
拟申领装修(改造)所用物品和材料购置补贴的消费者,申请人需为房屋产权人,按照《省操作细则》“补贴申领流程”执行。
(二)农村住房
补贴兑付的具体流程,由各地自行确定,申请人需提交材料可参照《省操作细则》“补贴申领流程”执行,并向社会公告。
旧房装修、厨卫改造使用材料物品购置的发票可由实施装修(安装服务)的企业开具,但需要提供所用的材料清单。
为方便补贴的申领,鼓励具备装修资质的施工企业对完成业务的事项统一办理申请兑付补贴手续。统一办理委托的除合同外还应提供注明代办企业及代办人基本信息的委托书,且补贴款项需由产权人的银行账户受领。
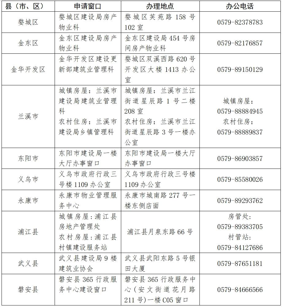
近期有旧房装修、
厨卫改造需求的小伙伴
关于补贴问题
可拨打以下电话咨询哦↓
